简体版
|
繁体版
无障碍
支持IPv6
集
网站首页
政府信息公开
网上办事
业务指南
优化营商环境专栏
互动交流
网上服务大厅
当前位置:
首页
>
政策法规
>
地方文件
索 引 号:
000014349/2024-244409
效力状态:
发文单位:
钦州市住房公积金管理中心
成文日期:
2019年06月10日
标 题:
钦州市住房公积金管理中心关于调整钦州市2019年住房公积金月缴存额上下限的通知
发文字号:钦市金管规〔2019〕1号
发布日期:
2019年06月10日
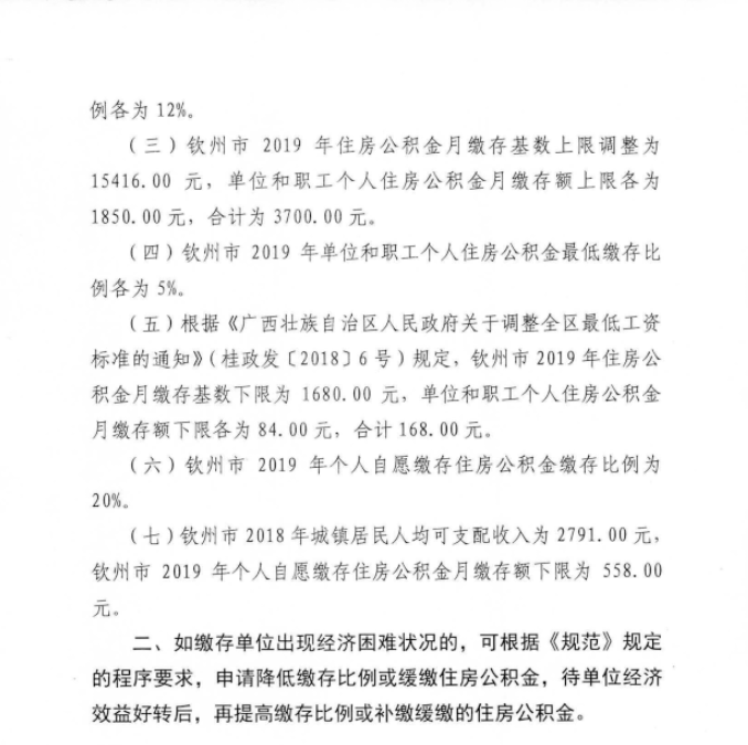
钦州市住房公积金管理中心关于调整钦州市2019年住房公积金月缴存额上下限的通知
2019-06-10 17:57 来源:钦州市住房公积金管理中心
我要收藏
公共资源调用站点
文章分享
分享
微信
头条
微博
空间
qq
【字体:
大
中
小
】
打印
文件下载:
钦州市住房公积金管理中心关于调整钦州市2019年住房公积金月缴存额上下限的通知.doc
钦州市住房公积金管理中心关于调整钦州市2019年住房公积金月缴存额上下限的通知.pdf
解读
《关于调整钦州市2019年月缴存额上下限的通知》的解读
14005369
钦州市住房公积金管理中心关于调整钦州市2019年住房公积金月缴存额上下限的通知
20
钦州市住房公积金管理中心
2019-06-10
149845
地方文件