简体版
|
繁体版
无障碍
支持IPv6
集
网站首页
政府信息公开
网上办事
业务指南
优化营商环境专栏
互动交流
网上服务大厅
14006053
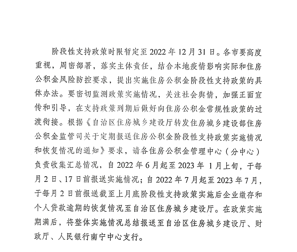
自治区住房城乡建设厅自治区财政厅人民银行南宁中心支行转发住房城乡建设部等三部门关于实施住房公积金阶段性支持政策的通知
20
钦州市公积金管理中心
2022-06-09
149847
自治区文件
当前位置:
首页
>
政策法规
>
自治区文件
发文单位:
钦州市公积金管理中心
成文日期:
2022年06月09日
标 题:
自治区住房城乡建设厅自治区财政厅人民银行南宁中心支行转发住房城乡建设部等三部门关于实施住房公积金阶段性支持政策的通知
发文字号:桂建金管〔2022〕2号
发布日期:
2022年06月09日
自治区住房城乡建设厅自治区财政厅人民银行南宁中心支行转发住房城乡建设部等三部门关于实施住房公积金阶段性支持政策的通知
2022-06-09 09:34 来源:钦州市公积金管理中心
我要收藏
公共资源调用站点
文章分享
分享
微信
头条
微博
空间
qq
【字体:
大
中
小
】
打印
文件下载:
关联文件: