简体版
|
繁体版
无障碍
支持IPv6
集
网站首页
政府信息公开
网上办事
业务指南
优化营商环境专栏
互动交流
网上服务大厅
14006114
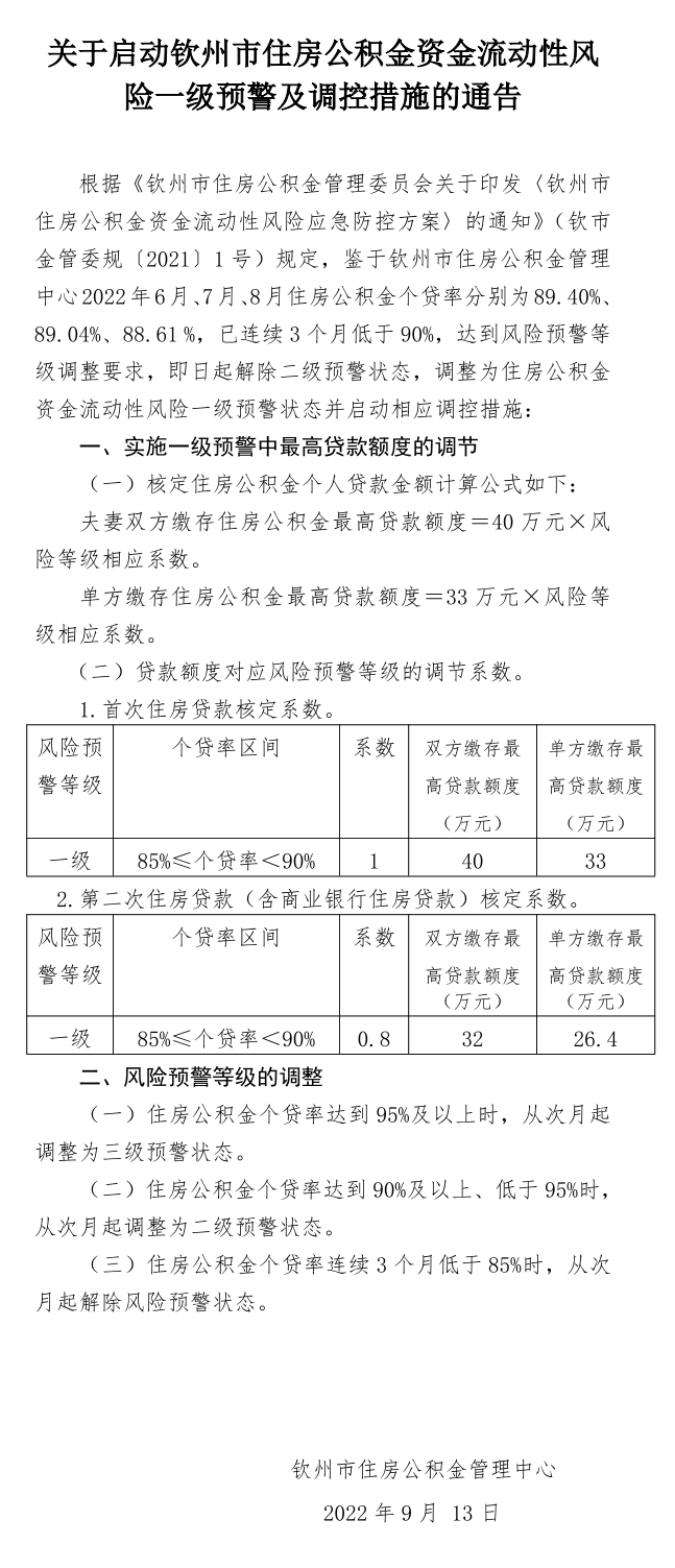
关于启动钦州市住房公积金资金流动性风险一级预警及调控措施的通告
20
钦州市公积金管理中心
2022-09-13
149849
综合信息
当前位置:
首页
>
政府信息公开
>
法定主动公开内容
>
综合信息
关于启动钦州市住房公积金资金流动性风险一级预警及调控措施的通告
2022-09-13 08:13 来源:钦州市公积金管理中心
我要收藏
公共资源调用站点
文章分享
分享
微信
头条
微博
空间
qq
【字体:
大
中
小
】
打印
文件下载:
关联文件: